ナトリウムイオン電池の性能ボトルネックは、ますます正極材料と電解液との界面に着目されています。本稿では、サイクリックボルタンメトリー(CV)と電気化学インピーダンス分光法(EIS)が、界面反応速度論の進化パターンや劣化メカニズムを明らかにするためにどのように相乗的に機能するかを体系的に解説します。複数の走査速度によるCV解析を通じて、容量性挙動と拡散挙動の寄与比を定量化できる一方で、DRT(緩和時間分布)を組み合わせたEIS解析により、電荷移動、界面膜成長、バルク拡散などの結合プロセスを正確に分離することが可能です。両データセットの相関解析により、高電圧サイクル中に生じる表面再構築や遷移金属溶解といった故障メカニズムの理解に定量的根拠を提供します。最後に、機械学習やハイスループットプラットフォームが、この相乗的解析パラダイムを知能化・標準化へと発展させ、ナトリウムイオン電池材料の研究開発および実用化を支援する可能性について展望します。
ナトリウムイオン電池の開発において、容量低下は単一のメカニズムに帰属させることが難しい場合が多くあります。それは、活物質の構造崩壊によるものなのか、界面副反応による活物質の消費によるものなのか、あるいはイオン輸送経路の閉塞によるものなのか、単一の試験手法では部分的な情報しか得られず、包括的な診断は困難です。CVとEISの相乗的解析は、医療における「臨床症状観察」と「画像診断」を組み合わせることに例えられます。CVは反応の動的特徴を捉え、EISは界面インピーダンス構造を詳細に明らかにすることで、複雑な界面挙動の体系的解析を可能にします[1]。
CVは、線形電圧スキャンを通じて反応電流を記録し、そのカーブ形状には豊富な界面情報が含まれています。

図1
酸化ピークと還元ピーク間の電位差(ΔEₚ)は、反応の可逆性および動力学速度を評価するための重要な指標です。走査速度の増加に伴いΔEₚが大きく変化しない場合、反応の可逆性が高く、動力学も速いことを示します。例えば、NaNi₀.₅Mn₀.₅O₂材料では、サイクルに伴いΔEₚが85 mVから210 mVに増加し、界面反応速度の劣化を直接反映しています[2]。
異なる走査速度でのCV測定におけるピーク電流と走査速度の関係を解析することで、表面容量性挙動とバルク拡散制御の寄与を区別できます。容量性寄与が高いほど、一般にレート性能が良好であることと相関します。研究では、炭素被覆されたNa₄Fe₃(PO₄)₂(P₂O₇)正極はサイクル後も容量性寄与が安定している一方で、被覆なしの試料では大幅な低下が見られ、表面改質が高速な界面反応経路の維持に寄与することが示されています[3]。
EISは、さまざまな界面プロセスの抵抗を非破壊的に定量化でき、高解像度のインピーダンス情報を提供します。

図2
従来の等価回路フィッティング法は主観的であり、重なり合う緩和プロセスを正確に分離することが困難でした。DRT(緩和時間分布法)はモデルフリーの数学的手法として、重なり合ったインピーダンスアークを独立した緩和ピークに分解し、電荷移動、界面膜輸送、バルク拡散などのプロセスを正確に特定します。例えば、Na₃V₂(PO₄)₃正極の劣化解析において、DRTは3つの主要ピークを明確に分離し、拡散インピーダンスが電荷移動抵抗の増加を大きく上回り、ほぼ9倍に増加していることを定量的に示しています[4]。

図3:1つのインピーダンススペクトル(上段)および複数スペクトル(下段)をそれぞれ異なるDRTに変換し、その後の解析によって関連する電気化学プロセスを特定する模式図[9]
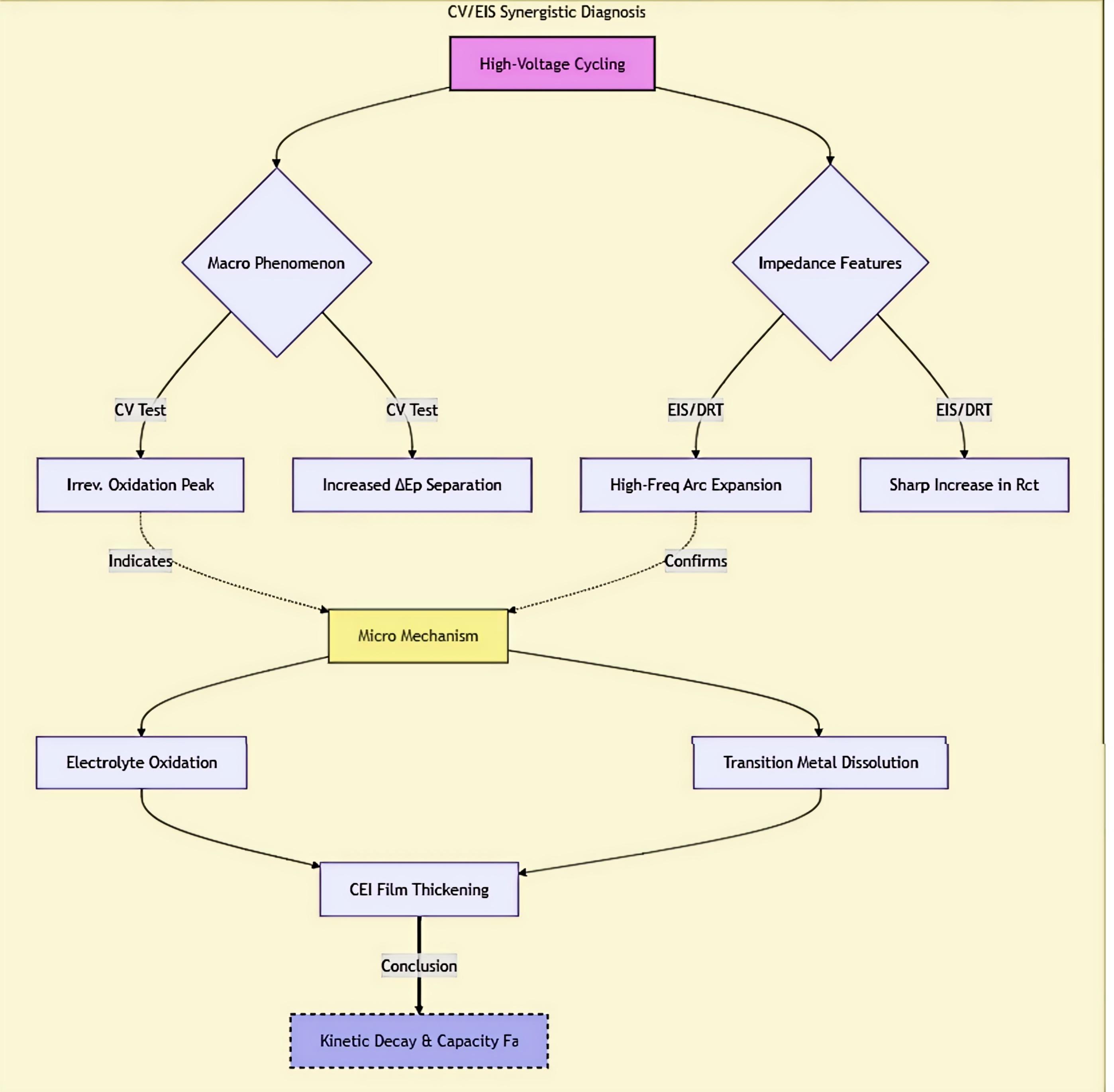
CVとEISの相関解析により、巨視的な性能劣化と微視的なメカニズムとの因果関係を明らかにすることができます。
O3型層状酸化物の高電圧(>4.3 V)サイクルに関する研究では、以下のことが明らかになっています:
·CVでは、不可逆的な酸化ピークおよびΔEₚの継続的増大が観測されます[5];
·EIS/DRTでは、電荷移動抵抗の急激な増加および新たな緩和ピークの出現が示されます[6]。
両データの同時変化は、高電圧下での電解液酸化分解および遷移金属溶解が正極―電解液界面(CEI)層の肥厚を引き起こし、結果として電荷移動抵抗を増加させることを示唆しています。

CV/EIS相乗解析は、界面改質戦略(例:Al₂O₃コーティング)の有効性を直接的に示す証拠を提供します:
·CVでは、ΔEₚの増加速度が緩やかであり、酸化還元ピークの対称性がより良好に保持されます[7];
·EISでは、電荷移動抵抗およびCEI膜インピーダンスの増加率が著しく低減されます[8]。
この「性能―界面―インピーダンス」の閉ループ検証は、材料改質の定量的評価基準として機能します。
現在、CV/EIS相乗解析は自動化、知能化、ハイスループット化へと進化しています:
·機械学習:深層学習モデルにより、生のCV/EISカーブから劣化パターンを識別でき、早期の故障警告が可能になります;
·ハイスループットプラットフォーム:自動化試験プラットフォームにより、大規模な材料ライブラリの系統的スキャンが可能となり、「電気化学的フィンガープリント」データベースを構築することで、新材料のスクリーニングおよび開発を加速します。
CVとEISの相乗解析は、界面反応の動的進化を明らかにするだけでなく、劣化の微視的メカニズムを正確に特定することができます。ナトリウムイオン電池が産業化へと進む中で、定量的かつメカニズムに基づく界面解析は材料設計の重要な支援手段となります。CV/EIS相乗解析の枠組みは、高性能かつ高安定性の正極材料開発を引き続き推進し、ナトリウムイオン電池技術の実用化を支えるものとなるでしょう。
[1] Energy & Environmental Science, 2020, 13, 3457–3487.
[2] Journal of Materials Chemistry A, 2018, 6, 12348–12354.
[3] ACS Applied Materials & Interfaces, 2020, 12, 18853–18862.
[4] Journal of Power Sources, 2019, 414, 210–218.
[5] Nature Communications, 2021, 12, 4907.
[6] Advanced Energy Materials, 2019, 9, 1803215.
[7] Joule, 2022, 6, 1–15.
[8] Nature Reviews Materials, 2023, 8, 276–289.
[9] Wang, Z. et al. ACS Electrochem., 2023. DOI: 10.1021/acselectrochem.5c00334.
新威技術株式会社
〒244-0803
神奈川県横浜市戸塚区平戸町1-11
お問い合わせの詳細はこちら
メール(wuhongjuan@neware-japan.com)を送ってください。なるべく早く返信いたします。
お問い合わせの詳細はこちら
メール(zhufeng.liu@neware-japan.com)を送ってください。なるべく早く返信いたします。
お問い合わせの詳細はこちら
メール(YolandaYang@neware-japan.com)を送ってください。なるべく早く返信いたします。
お問い合わせの詳細はこちら
メール(dongjiali@neware-japan.com)を送ってください。なるべく早く返信いたします。
工業デザインのバックグラウンドを持ち、米国カリフォルニア州での経験を経て2018年NEWARE入社。多数の製品設計・開発に携わり、深い製品知識を有します。 現在、日米市場担当営業代表として、設計経験と開発現場の知見を活かし、お客様のニーズに合った最適なソリューションをご提案します。 NEWARE製品に関しては、日本語でメールにてお気軽にお問い合わせください。専門的なサポートをいたします。
お問い合わせの詳細はこちら
メール(louie.liu@neware.net)を送ってください。なるべく早く返信いたします。
こんにちは。エミリーです。ニューウェイで8年以上の経験を持つセールスエンジニアです。お客様に最適な製品と、最高の販売前・販売後サービスを提供できるよう努めております。
お問い合わせの詳細はこちら
メール(emily.zhang@neware.net)を送ってください。なるべく早く返信いたします。